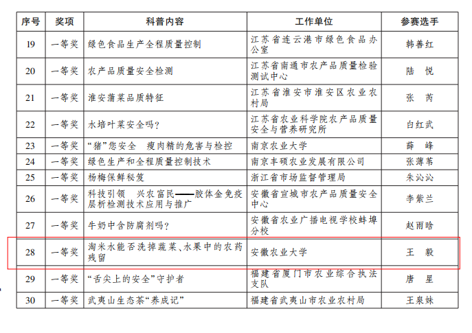
本网讯 近日,由农业农村部农产品质量安全监管司举办的“传播科学知识 共享安全优质”首届全国农产品质量安全科普大赛结果揭晓,我校资源与环境学院王毅教授报送的原创科普视频作品《淘米水能否洗掉蔬菜、水果中的农药残留》经综合专家评分、线上展播效果以及现场展示等评审环节,从众多参赛作品中脱颖而出,荣获一等奖。

农产品中的农药残留可能会对消费者的身体健康造成影响。民众在食用蔬菜水果之前,如何有效洗去其表面的农药残留,是日常生活中值得关心的问题。《淘米水能否洗掉蔬菜、水果中的农药残留》作品以精巧的构思和生动的表现形式,通过街头采访、科普讲解及实验验证,对淘米水清洗小青菜和苹果中农药残留的效果进行分析,从科学角度辨识“淘米水能否洗掉蔬菜、水果中农药残留”的真实性。此项作品为促进科技资源科普化传播、提升科普原创能力发挥了积极作用。同时,也提醒消费者在日常生活中树立健康的饮食理念,选择可靠的清洗方式,科学守护“舌尖上的安全”。

下一步,学校将持续加强农安科普能力建设,力争推出更多科学准确农安科普作品,持续营造农产品质量安全共治共享良好氛围,为助力提升农产品质量安全监管水平、助推农业高质量发展和公众放心消费作出新的更大贡献。(文图/王毅 编辑/张韬雯 预审/王琼 审核/夏利明)